Instance Verification Kit (IVK)
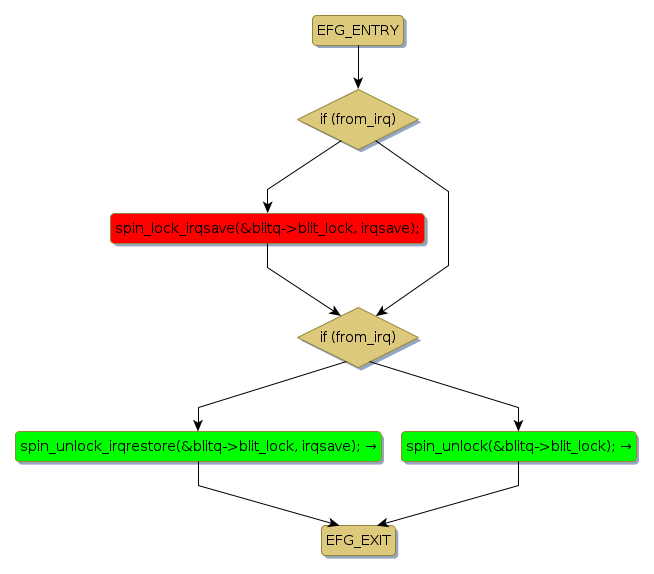
spin lock @ [9900+46+/linux-3.19-rc1/drivers/gpu/drm/via/via_dmablit.c]
Instance Signature: blit_lock
|
The Matching Pair Graph:
|
|
Function Name
|
Control Flow Graph (CFG)
|
Events Flow Graph (EFG)
|
Source Correspondence
|
|
via_dmablit_handler
|
|
|
[9434+19+/linux-3.19-rc1/drivers/gpu/drm/via/via_dmablit.c]
|